Theryston.
Postagens com a tag #estruturas_de_dados

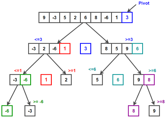
Explorando a Complexidade dos Algoritmos de Ordenação: Uma Análise Aprofundada do Quicksort
01 janeiro 2024
Este artigo mergulha nas profundezas do algoritmo Quicksort, examinando sua complexidade, otimizações e aplicações práticas. Discutiremos as nuances de sua implementação e comparações com outros algoritmos de ordenação avançados
© Theryston 2025